import numpy as np
import matplotlib.pyplot as plt
import pandas as pd
import collections13wk-2: 클래스 (3)
1. 강의영상
2. Imports
3. 오브젝트
“파이썬의 모든 것은 오브젝트이다. 값도, 함수도, 인스턴스도, 클래스도 오브젝트이다.” <– 살짝 과장이지만 일단 명언처럼 외우세여
A. 오브젝트
오브젝트 특징:
id(오브젝트)가 동작함
- 예시1: 정수
a = 1
id(a)140255027003632
- 예시2: 함수
f = lambda x: x
id(f)140253532742576
- 예시3: 클래스와 인스턴스
class RPS:
pass a = RPS()
id(a)140160021638800
id(RPS)37984320
- 예시4: 파이썬 제공 기본클래스
id(list)7629888
id(str)7593344
id(dict)7626144
- 예시5: 파이썬 기본 제공기능
id(range)7611936
id(len)140255027630608
id(id)140255027630128
- 모듈
id(np)140254921103840
id(pd)140254237541776
B. 오브젝트가 아님
- 예시1: 구문
id(lambda)SyntaxError: invalid syntax (3978401784.py, line 1)
id(def)SyntaxError: invalid syntax (839197359.py, line 1)
- 예시2: 제어구조
id(for)SyntaxError: invalid syntax (1172573452.py, line 1)
id(if)SyntaxError: invalid syntax (2846441332.py, line 1)
id(while)SyntaxError: invalid syntax (2390637289.py, line 1)
4. __call__ \((\star\star\star)\)
A. 함수도 인스턴스다
- 다시 함수를 공부해봅시다.
def f(x):
return x+1f(3)4
- 함수의 사용방법?
- 입력으로 변수 x를 받음 = 입력으로 인스턴스 x를 받음.
- 출력으로 변수 x+1을 리턴 = 출력으로 인스턴스 x+1을 리턴.
f(3)4
- 사실1: 파이썬에서 함수는 인스턴스를 입력으로 받고 인스턴스를 출력한다.
- 함수의 자료형?
?fSignature: f(x) Docstring: <no docstring> File: /tmp/ipykernel_850445/1304018138.py Type: function
- type이 function이다.
- f는 function class의 instance이다.
- 결국 f 역시 하나의 오브젝트에 불과하다.
- 사실2: 함수도 결국 인스턴스이다. -> 함수의 입력으로 함수를 쓸 수도 있고 함수의 출력으로 함수가 나올 수도 있다.
B. 함수사용 고급
# 예제1 – 숫자입력, 함수출력
def f(a):
def g(x):
return (x-a)**2
return gg=f(10) # g(x)=(x-10)**2g(2) # (2-10)**2 = 6464
- 해석: \(f(a)\)는 \(a\)를 입력으로 받고 \(g(x)=(x-a)^2\)라는 함수를 리턴해주는 함수
아니 무슨 함수를 “값처럼” 취급해서 리턴하네??
lambda를 이용한 표현1
def f(a):
g = lambda x: (x-a)**2 ### lambda x: (x-a)**2 가 실행되는 순간 함수오브젝트가 만들어지고 그것이 g 로 저장됨
return gg = f(10) # g(x)=(x-10)**2g(3) # (3-10)**2 = 4949
lambda를 이용한 표현2
def f(a):
return lambda x: (x-a)**2g=f(10) # g(x)=(x-10)**2g(3) # (3-10)**2 = 4949
#
# 예제2 – 함수와 숫자를 입력으로, 숫자출력으로
def slope(f,x): # 함수를 입력을 받는 함수를 정의
h=0.000000000001
return (f(x+h)-f(x))/hslope(f,4) # f'(4) = 2*4 = 810.999999844329977
#
# 예제3 – 함수입력, 함수출력
def derivate(f):
h = 0.000000000001
ff = lambda x: (f(x+h)-f(x))/h
return fff = lambda x: x**2 # f(x) = x^2
ff = derivate(f) # ff(x) = 2xff(7) # ff는 f의 도함수 그자체14.004797321831575
원래함수 시각화
x = np.linspace(-1,1,100)
f = lambda x: x**2
plt.plot(x,f(x))
도함수 시각화
x = np.linspace(-1,1,100)
f = lambda x: x**2
ff = derivate(f)
plt.plot(x,f(x),label=r'$f(x)=x^2$')
plt.plot(x,ff(x),label=r'$ff(x)=2x$')
plt.legend()
#
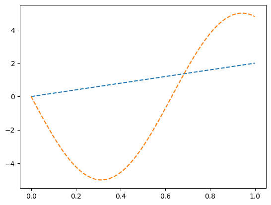
# 예제4 – 함수들의 리스트
f_list = [lambda x: x**2, lambda x: np.cos(5*x)]x = np.linspace(0,1,100)
for f in f_list:
plt.plot(x,f(x),'--')
ff_list = list(map(derivate,f_list))x = np.linspace(0,1,100)
for ff in ff_list:
plt.plot(x,ff(x),'--')
#
C. 정리
- 지금까지 개념
- 함수: 변수를 입력으로 받아서 변수를 출력하는 개념
- 변수: 어떠한 값을 저장하는 용도로 쓰거나 함수의 입력 혹은 출력으로 사용함
- R과 구별되는 파이썬의 독특한 테크닉 (부제: 파이썬에서 함수를 잘 쓰려면?)
- 변수든 함수이든 둘다 인스턴스임. (즉 어떠한 클래스에서 찍힌 똑같은 오브젝트라는 의미)
- 변수를 함수처럼: 메소드
lst.append(1)은 마치append(lst,1)와 같은 함수로 쓸 수 있음 - 함수를 변수처럼(\(\star\)): 함수자체를 함수의 입력으로 혹은 출력으로 쓸 수도 있음. 함수를 특정 값처럼 생각해서 함수들의 list를 만들 수도 있다.
D. callable object
- 함수 오브젝트의 비밀?
f = lambda x: x+1f(100) # 이게 왜 가능하지? 101
f.__call__(100) # f(100)101
set(dir(f)) & {'__call__'}{'__call__'}
- 함수 오브젝트에는 숨겨진 기능
__call__이 있다.
f.__call__(3) # f(3)4
f.__call__(4) # f(4)5
- 여기에 우리가 정의한 내용이 있다.
- 함수처럼 쓸 수 없는 인스턴스는 단지 __call__이 없는 것일 뿐이다.
class Guebin:
def __init__(self):
self.name = 'guebin'a = Guebin()a()TypeError: 'Guebin' object is not callable
- callable이 아니라고 한다.
class Guebin2:
def __init__(self):
self.name = 'guebin'
def __call__(self):
print(self.name)b = Guebin2()b()guebin
- b는 callable object! 즉 숨겨진 메서드로
__call__를 가진 오브젝트! Guebin는 callable object를 만들지 못하지만Guebin2는 callable object를 만든다.
파이썬의 비밀:
f()와 같이 쓸 수 있는 오브젝트는 단지__call__이 정의되어있는 오브젝트일 뿐이다.
- callable 을 체크하는 방법
set(dir(b)) & {'__call__'}{'__call__'}
isinstance(a,collections.abc.Callable)False
isinstance(b,collections.abc.Callable)True
5. __iter__ (\(\star\star\star\star\star\))
A. for문의 복습
- 아래와 같은 예제들을 관찰하여 for문을 복습하자.
# 예시1 – [1,2,3,4]
for i in [1,2,3,4]:
print(i,type(i))1 <class 'int'>
2 <class 'int'>
3 <class 'int'>
4 <class 'int'>
#
# 예시2 – (1,2,3,4)
for i in (1,2,3,4):
print(i,type(i))1 <class 'int'>
2 <class 'int'>
3 <class 'int'>
4 <class 'int'>
#
# 예시3 – '1234'
for i in '1234':
print(i,type(i))1 <class 'str'>
2 <class 'str'>
3 <class 'str'>
4 <class 'str'>
#
# 예시4 – 5
for i in 5:
print(i,type(i))TypeError: 'int' object is not iterable
- 5가 출력되는게 합리적이지 않나?
- 의문1:
for i in ???:
print(i)에서 ??? 자리에 올수 있는 것이 무엇일까?
#
# 예시5 – [[1,2,3,4],[3,4,5,6]], pd.DataFrame([[1,2,3,4],[3,4,5,6]])
lst = [[1,2,3,4],[3,4,5,6]]
lst[[1, 2, 3, 4], [3, 4, 5, 6]]
for l in lst:
print(l,type(l))[1, 2, 3, 4] <class 'list'>
[3, 4, 5, 6] <class 'list'>
for l in np.array(lst):
print(l,type(l))[1 2 3 4] <class 'numpy.ndarray'>
[3 4 5 6] <class 'numpy.ndarray'>
for l in pd.DataFrame(lst):
print(l, type(l))0 <class 'int'>
1 <class 'int'>
2 <class 'int'>
3 <class 'int'>
- 뭐야? 아는 문법이긴 한데 이렇게 보니까 이상하네
- 데이터프레임인 경우는 colname이 반복
dct = {'x':[1,2,3],'y':[2,3,4]}
df = pd.DataFrame(dct)
df| x | y | |
|---|---|---|
| 0 | 1 | 2 |
| 1 | 2 | 3 |
| 2 | 3 | 4 |
for colname in df:
print(colname)x
y
for key in dct:
print(key)x
y
- 의문2: for의 출력결과는 어떻게 예측할 수 있을까?
#
B. for문의 동작원리
- 의문1의 해결: 아래의 ??? 자리에 올 수 있는 것은 dir()하여 __iter__가 있는 object이다.
for i in ???:
print(i)이러한 오브젝트를 iterable object라고 한다.
- 예제1~4 확인
lst = [1,2,3]
#set(dir(lst)) & {'__iter__'}
isinstance(lst,collections.abc.Iterable)True
tpl = 1,2,3
#set(dir(tpl)) & {'__iter__'}
isinstance(tpl,collections.abc.Iterable)True
string = '123'
#set(dir(string)) & {'__iter__'}
isinstance(string,collections.abc.Iterable)True
a = 5
#set(dir(a)) & {'__iter__'}
isinstance(a,collections.abc.Iterable)False
- __iter__의 역할: iterable object를 iterator로 만들 수 있다!
lst = [1,22,-33]list_iterator = lst.__iter__()
# list_iterator = iter(lst)- iterator가 되면 무엇이 좋은가? -> 숨겨진 기능 __next__가 열린다.
set(dir(list_iterator)) & {'__next__'}{'__next__'}
- 그래서 __next__의 기능은? -> 원소를 차례대로 꺼내준다 + 더 이상 꺼낼 원소가 없으면 StopIteration Error를 발생시킨다.
next(list_iterator)
# list_iterator.__next__() # 같은코드1
next(list_iterator)
# list_iterator.__next__() # 같은코드22
next(list_iterator)
# list_iterator.__next__() # 같은코드-33
next(list_iterator)
# list_iterator.__next__() # 같은코드StopIteration:
- 참고로 아래들도 같은코드임
a = [100,200]
a.__repr__(), repr(a)('[100, 200]', '[100, 200]')
a = [100,200]
a.__str__(), str(a)('[100, 200]', '[100, 200]')
a = [100,200]
a.__len__(), len(a)(2, 2)
a = [100,200]
a.__iter__(), iter(a)(<list_iterator at 0x7f8f4eb02d10>, <list_iterator at 0x7f8f4eb03520>)
a = iter([100,200])
a.__next__(), next(a)(100, 200)
- for문의 동작원리
for i in iterable:
...__iter__실행:.__iter__()혹은iter()을 이용하여 iterable을 iterator로 만든다.__next__실행: 1에서 만들어진 iterator에서.__next__()함수를 호출한다..__next__()함수를 호출했을때 StopIteration Error 이 나오면 반복을 멈추고, 그렇지 않으면 for문 블락안의 내용 (들여쓰기 된 내용) 을 실행한다.
flowchart LR
A[iterable] --> |"__iter__()"| B(iterator)
B --> |"__next__()"| C{stop?}
C --> |NO| D[for문 안의 내용 실행] --> B
C --> |YES| E[end]
# lst = [1,2,-3]
# for l in lst:
# print(l+1)
lst = [1,2,-3]
list_iterator = iter(lst)
l = next(list_iterator)
print(l+1)
l = next(list_iterator)
print(l+1)
l = next(list_iterator)
print(l+1)
l = next(list_iterator) # StopIteration Error발생 -- for문 멈춤2
3
-2
StopIteration:
- 아래의 구조도 잘 돌아갈까?
for i in iterator:
print(i)lst = [1,2,-3]
for l in iter(lst): # 당연히 되겠지?
print(l+1)2
3
-2
얼핏드는 생각: iterator일 경우와 iterable일 경우로 나누어서 로직을 짜면 좋을 것같다. 즉 iterator인 경우
__iter__의 실행과정없이 바로__next__를 실행하면 될 것 같다.
더 좋은 생각: iterator일 경우도
__iter__를 따로 정의해서 자기자신을 return하도록 설정하는 트릭을 쓴다면 위의 다이어그램을 별도로 수정할 필요가 없다.
- 요약
- iterable object는 숨겨진 기능으로
__iter__를 가진다. (__next__는 없음) - iterator는 숨겨진 기능으로
__iter__와__next__를 가진다. 따라서 정의상 iterator는 그 자체로 iterable object가 된다! - iterator의
__iter__는 자기자신을 리턴한다.
- 의문2의 해결: for의 출력결과는 어떻게 예측할 수 있을까? iterator를 만들어서 .__next__()의 출력값을 확인하면 알 수 있다.
df_itertor = iter(df)next(df_itertor)'x'
next(df_itertor)'y'
next(df_itertor)StopIteration:
C. 사용자정의 이터레이터
- 내가 이터레이터를 만들어보자.
- “가위”를 내는 순간 for문이 멈추도록 하는 이터레이터를 만들자.
class RPS_ITERATOR: # 가위를 내는순간 for문이 멈추도록 하는 이터레이터를 만들자
def __init__(self):
self.action_space = ["가위","바위","보"]
self.action = None
def __iter__(self):
return self
def __next__(self):
self.action = np.random.choice(self.action_space)
if self.action == "가위":
print("가위를 뽑았습니다. for문을 탈출합니다")
raise(StopIteration)
else:
return self.action player = RPS_ITERATOR()for action in player:
print(action)보
바위
보
바위
보
보
가위를 뽑았습니다. for문을 탈출합니다
D. range()
- 파이썬에서 for문을 처음 배울 때: range(5)를 써라!
for i in range(5):
print(i)0
1
2
3
4
- range(5)가 도데체 무엇이길래?
- range는 클래스이고, range(5)는 range 클래스에서 찍힌 iterable 한 인스턴스이다.
range_ins = range(5)
print(isinstance(range_ins,collections.abc.Iterable))
print(isinstance(range_ins,collections.abc.Iterator))True
False
- range_ins = range(5) 언제든지 iterator로 바꿀 수 있다. (이터러블하니까..)
range_iterator = iter(range_ins)
print(isinstance(range_iterator,collections.abc.Iterable))
print(isinstance(range_iterator,collections.abc.Iterator))True
True
- for문에서 range(5)가 행동하는 방법?
range_iterator.__next__()0
range_iterator.__next__()1
range_iterator.__next__()2
range_iterator.__next__()3
range_iterator.__next__()4
range_iterator.__next__()StopIteration:
파이썬의 작은 비밀:
range은iterable오브젝트를 찍어내는 클래스였음
E. zip
- 이터레이터의 개념을 알면 for문에 대한 이해도가 대폭 상승한다.
for i,j in zip([1,2,3],'abc'):
print(i,j)1 a
2 b
3 c
zip([1,2,3],'abc')은 뭐지?
- zip은 클래스이고, zip([1,2,3],'abc')는 zip 클래스에서 찍힌 iterator 이다.
zip_instance = zip([1,2,3],'abc')
print(isinstance(zip_instance,collections.abc.Iterable))
print(isinstance(zip_instance,collections.abc.Iterator))True
True
next(zip_instance)(1, 'a')
next(zip_instance)(2, 'b')
next(zip_instance)(3, 'c')
next(zip_instance)StopIteration:
파이썬의 작은 비밀:
zip은iterator를 찍어내는 클래스였음
F. enumerate
- zip의 짝궁으로 enumerate가 있었음
for i,s in enumerate('abc'):
print(i,s)0 a
1 b
2 c
- enumerate('abc')도 문법상 iterable object 아니면 iterator 임. \(\to\) 확인해보니 이터레이터!
enumerate_ins = enumerate('abc')
print(isinstance(enumerate_ins,collections.abc.Iterable))
print(isinstance(enumerate_ins,collections.abc.Iterator))True
True
next(enumerate_ins)(0, 'a')
next(enumerate_ins)(1, 'b')
next(enumerate_ins)(2, 'c')
next(enumerate_ins)StopIteration:
파이썬의 작은 비밀:
enumerate역시iterator를 찍어내는 클래스다.
파이썬의 비밀: iterator나 iterable object만 for문과 함께 사용할 수 있다. (단, 예외적으로
__getitem__이 정의된 경우에는 for문과 함께 쓸 수 있음.)
G. __getitem__()
- 예외
class Dummy:
def __getitem__(self):
passdummy_ins = Dummy()
isinstance(dummy_ins,collections.abc.Iterable)False
- 이터러블이 아니라고 판단됨
iter(dummy_ins)<iterator at 0x7fe636541fc0>
isinstance(iter(dummy_ins),collections.abc.Iterable), isinstance(iter(dummy_ins),collections.abc.Iterator)(True, True)
- 그런데 이터레이터가 되었음..
6. 클래스와 인스턴스
참고1: 메소드의 첫 입력은 self가 아니어도 상관없음.
참고2: class안에서 정의된 변수를 쓸때 무조건 self.변수이름(=인스턴스태명.변수이름)와 같은 형식으로 쓰는건 아님. BobRoss.변수이름(=클래스이름.변수이름) 과 같이 self대신에 클래스의 이름을 쓰는 경우도 있음.
이러한 내용들은 왜 있는것일까? A에서는 참고2에 대하여 알아 볼 것이고 B에서는 참고1에 대하여 알아 볼 것이다.
A. 인스턴스 변수, 클래스 변수
# 예제1 – 인스턴스변수
class GS25:
def __init__(self):
self.n_guests = 0
def come(self,m):
self.n_guests = self.n_guests + m
def __repr__(self):
return f"손님수(인스턴스) = {self.n_guests}"store1 = GS25()store1.come(2)
store1.come(3)
store1.come(5)store1손님수(인스턴스) = 10
store2 = GS25()store2.come(1)
store2.come(1)
store2.come(1)store2손님수(인스턴스) = 3
- 질문1: GS25는 총 몇개의 store를 가지고 있는가? –> 2개
- 질문2: GS25는 모두 몇명의 손님이 왔는가? –> 10+3 = 13명
# 예제2 – 질문을 해결하기 위한 코드
GS25.n_storesAttributeError: type object 'GS25' has no attribute 'n_stores'
GS25.n_total_guestsAttributeError: type object 'GS25' has no attribute 'n_total_guests'
GS25.n_stores = 0
GS25.n_total_guests = 0 GS25.n_stores, GS25.n_total_guests # 이게 가능하네??(0, 0)
store1 = GS25()
GS25.n_stores = GS25.n_stores + 1#store1.come(2)
store1.n_guests = store1.n_guests + 2
GS25.n_total_guests = GS25.n_total_guests +2
#store1.come(3)
store1.n_guests = store1.n_guests + 3
GS25.n_total_guests = GS25.n_total_guests + 3
#store1.come(5)
store1.n_guests = store1.n_guests + 5
GS25.n_total_guests = GS25.n_total_guests + 5 store1손님수(인스턴스) = 10
GS25.n_stores, GS25.n_total_guests(1, 10)
store2 = GS25()
GS25.n_stores = GS25.n_stores + 1 #store2.come(1)
store2.n_guests = store2.n_guests + 1
GS25.n_total_guests = GS25.n_total_guests + 1
#store2.come(1)
store2.n_guests = store2.n_guests + 1
GS25.n_total_guests = GS25.n_total_guests + 1
#store2.come(1)
store2.n_guests = store2.n_guests + 1
GS25.n_total_guests = GS25.n_total_guests + 1 store2손님수(인스턴스) = 3
GS25.n_stores, GS25.n_total_guests (2, 13)
#
# 예제3 – 질문을 해결하기 위한 코드 (2)
class GS25:
n_stores = 0
n_total_guests = 0
def __init__(self):
self.n_guests = 0
GS25.n_stores = GS25.n_stores + 1
def come(self,m):
self.n_guests = self.n_guests + m
GS25.n_total_guests = GS25.n_total_guests + m
def __repr__(self):
text = (
f"GS25-{GS25.n_stores}호점\n"
f"손님수(인스턴스) = {self.n_guests}\n"
f"총손님수(클래스) = {GS25.n_total_guests}"
)
return text store1 = GS25()
store1GS25-1호점
손님수(인스턴스) = 0
총손님수(클래스) = 0
store1.come(2)
store1.come(3)
store1.come(5)
store1GS25-1호점
손님수(인스턴스) = 10
총손님수(클래스) = 10
store2 = GS25()
store2GS25-2호점
손님수(인스턴스) = 0
총손님수(클래스) = 10
store2.come(1)
store2.come(1)
store2.come(1)
store2GS25-2호점
손님수(인스턴스) = 3
총손님수(클래스) = 13
요약
- 클래스내에서 사용할 수 있는 변수는 “클래스변수”, “인스턴스변수” 가 있으며, 클래스변수는 클래스 오브젝트에, 인스턴스 변수는 인스턴스 오브젝트에 귀속된다.
- 클래스변수는 class 이후에 변수명을 나열하여 선언하고, 인스턴스변수는
__init__(self)에서 정리하여 선언한다. - 클래스변수를 사용할때는
클래스이름.변수이름와 같은 형식으로, 인스턴스변수를 사용할때는self.변수이름와 같은 형식으로 쓴다.
# 예제4 – 인스턴스변수를 따로 선언하지 않아도, 클래스변수가 선언되어 있으면 그 클래스에서 태어난 인스턴스는 클래스변수를 빌려쓸 수 있다.
class Klass:
a = 100 # a는 클래스 변수Klass.a100
ins = Klass()ins.a # 클래스변수인데 빌려쓰고있음100
#
# 예제5 – 인스턴스가 클래스변수를 빌려쓰는 경우 클래스변수를 바꾸면 자동으로 인스턴스 변수도 바뀐다.
class Klass:
a = 0 # a는 클래스 변수Klass.a0
ins1 = Klass()ins2 = Klass()ins1.a, ins2.a (0, 0)
Klass.a = 10ins1.a, ins2.a (10, 10)
#
# 예제6 – 인스턴스변수와 클래스변수가 같은이름으로 동시에 선언된 경우, 각각 독립적으로 행동한다.
class Klass:
a = 0 # a는 클래스 변수
def __init__(self):
self.a = 1 # a는 인스턴스 변수 # self는 더이상 a를 클래스에서 빌렸지 않게됨 Klass.a0
ins = Klass()ins.a1
Klass.a = 100
Klass.a, ins.a (100, 1)
ins.a = 200
Klass.a, ins.a (100, 200)
#
# 예제7 – 인스턴스가 클래스변수를 빌려쓰는 경우, 인스턴스 변수를 변경하더라도 클래스변수가 변경되지 않는다. (대신 예제6과 같이 인스턴스변수가 따로 독립적으로 생성되는 효과가 나온다)
class Klass:
a = 0 # a는 클래스 변수Klass.a0
ins1 = Klass()
ins2 = Klass()ins1.a, ins2.a(0, 0)
Klass.a = 10Klass.a, ins1.a, ins2.a(10, 10, 10)
ins1.a = 100 # 이순간 더이상 ins1은 클래스에 있는 a를 빌려쓰는게 아니고 독자적으로 a를 만듦
ins1.a100
Klass.a, ins1.a, ins2.a(10, 100, 10)
Klass.a = -99Klass.a, ins1.a, ins2.a # # ins1는 더이상 변수를 빌려쓰지 않음, 독자노선(-99, 100, -99)
# 예제8 – 정석적이지 않은사용
class Up:
a = 0
def up(self):
self.a = self.a + 1 ins = Up()ins.a = ins.a +1 # 이때는 클래스변수를 빌려씀ins.up() # 이걸 실행하는 순간 a는 인스턴스 변수로 변화
ins.a2
#
B. 인스턴스 메서드
- self 비밀: 사실 클래스에서 정의된 함수의 첫번째 인자의 이름이 꼭 self일 필요는 없다. (무엇으로 전달하든 클래스안에서 정의된 메소드의 첫번째 인자는 기본적으로 instance의 태명역할을 한다)
class Guebin:
def __init__(abab):
abab.name = 'guebin'
def __repr__(cdcd):
return f"이름: {cdcd.name}"a=Guebin()a.name'guebin'
a이름: guebin
- 그런데 그냥 self를 쓰세요. 관습에 따르세요.
C. 클래스 메서드
- 클래스 메서드: 함수의 첫 인자로 클래스오브젝트를 받는 특수한 함수를 클래스메서드라고 한다.
- 인스턴스 메서드: 함수의 첫 인자로 인스턴스오브젝트를 받는 특수한 함수를 인스턴스 메서드라고 한다.
- 목표: 클래스이름.f()와 같은 형태로 사용할 수 있는 함수를 만들어 보자 -> 클래스메서드를 만들어보자!
# 예제1 – 아래의 코드를 수정해보자.
# class GS25:
# n_stores = 0
# n_total_guests = 0
# def __init__(self):
# self.n_guests = 0
# GS25.n_stores = GS25.n_stores + 1
# def come(self,m):
# self.n_guests = self.n_guests + m
# GS25.n_total_guests = GS25.n_total_guests + m
# def __repr__(self):
# text = (
# f"GS25-{GS25.n_stores}호점\n"
# f"손님수(인스턴스) = {self.n_guests}\n"
# f"총손님수(클래스) = {GS25.n_total_guests}"
# )
# return text class GS25:
n_stores = 0
n_total_guests = 0
@classmethod
def add_store(cls):
cls.n_stores = cls.n_stores + 1
@classmethod
def add_guest(cls,m):
cls.n_total_guests = cls.n_total_guests + m
@classmethod
def info(cls):
print(f"총점포수 = {cls.n_stores}\n총손님수 = {cls.n_total_guests}")
#--#
def __init__(self):
self.n_guests = 0
GS25.add_store()
def come(self,m):
self.n_guests = self.n_guests + m
GS25.add_guest(m)
def __repr__(self):
text = (
f"GS25-{GS25.n_stores}호점\n"
f"손님수(인스턴스) = {self.n_guests}\n"
f"총손님수(클래스) = {GS25.n_total_guests}"
)
return text GS25.info()총점포수 = 0
총손님수 = 0
store1 = GS25()store1GS25-1호점
손님수(인스턴스) = 0
총손님수(클래스) = 0
store1.come(2)store1GS25-1호점
손님수(인스턴스) = 2
총손님수(클래스) = 2
GS25.info()총점포수 = 1
총손님수 = 2
store2 = GS25()store2.come(5)store2GS25-2호점
손님수(인스턴스) = 5
총손님수(클래스) = 7
GS25.info()총점포수 = 2
총손님수 = 7
D. 스태틱 메서드
- 스태틱 메서드: 첫 인자로 인스턴스와 클래스 모두 받지 않음. (클래스안에 정의되어 있지만 그냥 함수와 같음)
class Calculator:
@staticmethod
def add(a,b):
return a+b
@staticmethod
def sub(a,b):
return a-b cal = Calculator()cal.add(1,2)3
cal.sub(1,2)-1
Calculator.add(3,4)7
Calculator.sub(3,4)-1
cal는 그냥 함수들을 묶어놓은 느낌? 정리하게 편하게?
- 쓸모없다?